+86 17324401804

Case

ST LED1202 12 low static current LED drive solution

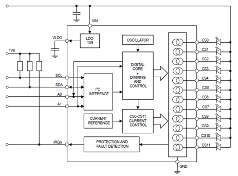
 The LED1202 is a 12-channel low quiescent current LED driver; it guarantees 5 V output driving capability and each channel is able to provide up to 20 mA with a headroom voltage of 350 mV (typ.) only. The output current can be adjusted separately for each channel by 8-bit analog and 12-bit digital dimming control.

A slow turn-on and turn-off time improves the system low noise generation performance; moreover, the phase shifting function helps to reduce the inrus

h current. Eight patterns can be stored in the internal registers for automatic sequencing without MCU intervention.

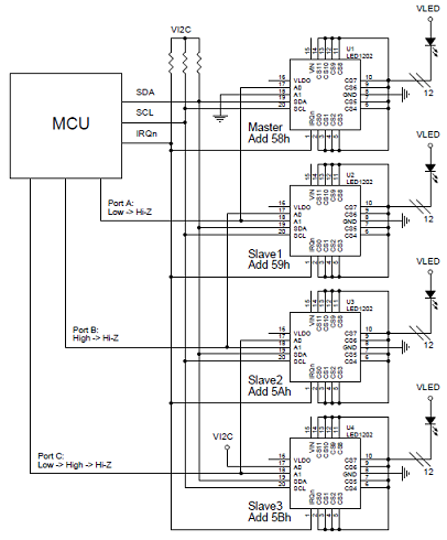
The pattern sequence can be also configured for duration time and number of repetition. For multi-device applications, a common clock domain can be shared for timing synchronization. The device includes thermal shutdown and open LED detection.

The device I²C interface is based on fast mode specification and works up to 400 kHz. Eight I²C addresses are possible by using two configuration pins (A0/A1) only.

The LED1202 is available in WLCSP20 package 1.71 x 2.16 x 0.5 mm with 0.4 mm pitch and in QFN20 3x3 package 3 x 3 x 0.6 mm with 0.5 mm pitch.

LED1202 main features:

upply range from 2.6 V to 5 V

12 channels for single LED




20 mA current capability per channel

1% (typ.) current matching at 16 mA and 2% (typ.) at 2.5 mA

1.8 V compatible I²C control interface

8-bit analog dimming individual control

12-bit local PWM resolution

8 programmable patterns

Programmable pattern sequence

Synchronization for multi-device application

Phase shifting between channels

Open LED detection

Overtemperature protection

8 configurable I²C slave addresses plus global address

Fault flag pin

LED1202application

• RGB LED lighting, fade-in and fade-out breathing effect,indicator lights for:

– Wearable electronics

– Battery powered devices

– Portable accessories
Evaluation board STEVAL-LLL007V1

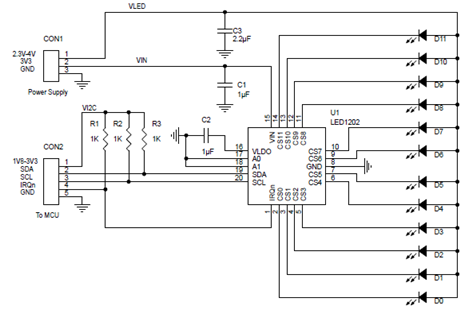
Evaluation kit for the LED1202 12-channel low quiescent current LED driver STMicroelectronics STEVAL-LLL007V1 Evaluation Kit is configured to evaluate the operation of the LED1202 driver. The STEVAL-LLL007V1 Evaluation Kit includes the STEVAL-LLL007M1 main board and the STEVAL-LLL007D1 and STEVAL-LLL007D2 panel boards. The main board connects to a NUCLEO-L073RZ development platform running the STSW-LLL007FW firmware. This firmware comes with pre-configured random and wave patterns for use in standalone mode.

Users are able to develop your own pattern sequences by connecting the Nucleo platform to a PC running a dedicated GUI program, giving access to all the LED driver settings. The STEVAL-LLL007D1 panel board and the STEVAL-LLL007D2 panel board connected with an external power source via the J13 connector on the STEVAL-LLL007M1 board achieves maximum luminosity.

Evaluation board STEVAL-LLL007V1 main features

3x LED1202 12-channel low quiescent current LED drivers embedded on main board

Can immediately drive 36 white LEDs available on main board, to help you get started

Includes additional panel boards to let you expand your development:

1 with 36 white LEDs

1 with 12 RGB LEDs

Designed for use with NUCLEO-L073RZ development platform running the STSW-LLL007FW firmware

E5V connector to supply STM32 Nucleo board and additional panels

Supplied with a range of default patterns

GUI for advanced driver configuration and customized pattern generation

CE Certified

RoHS and China RoHS compliant

WEEE compliant (2012/19/UE RAEE II)

Evaluation board steval-lll007v1 includes:

STEVAL-LLL007M1 main board

STEVAL-LLL007D1 panel board with 36 white LEDS

STEVAL-LLL007D2 panel board with 12 RGB LEDS



Related Case

+86 020-82160504
info@yourdomain.com
+86 13888888888
+86 020-82160504

Wechat

WhatsappEmail